注意!这些食品安全违法行为拟首违不罚
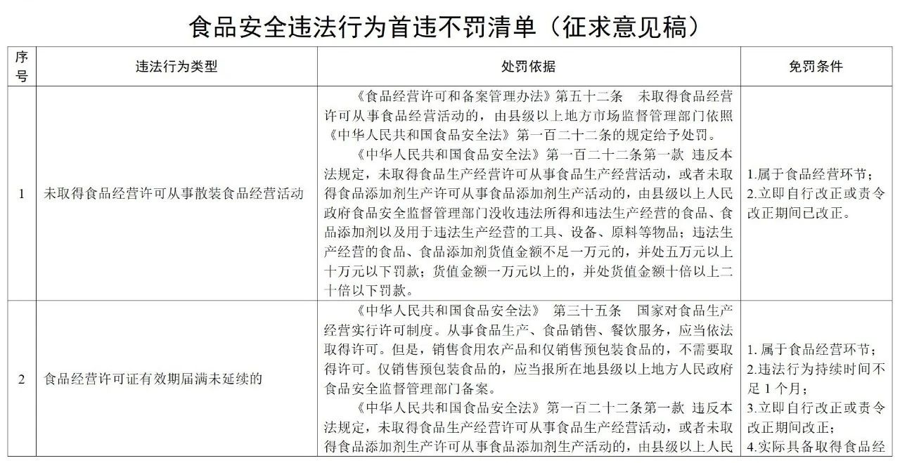
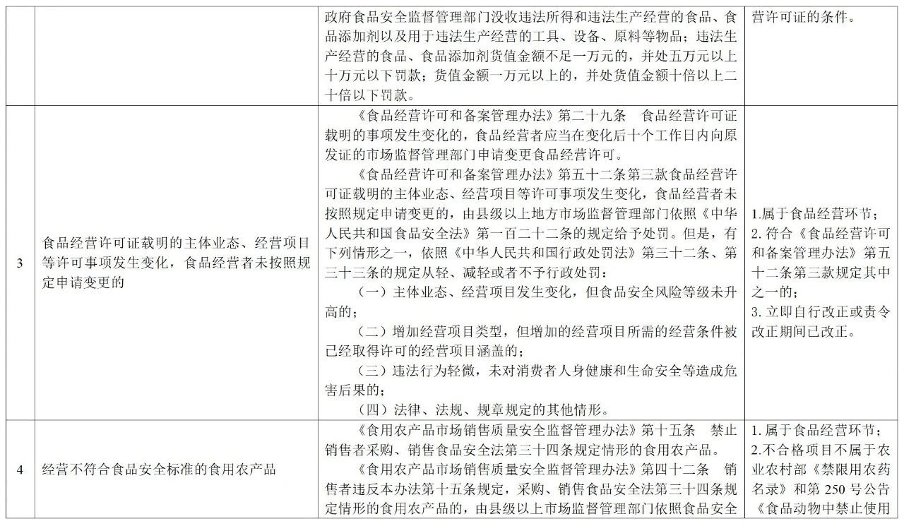
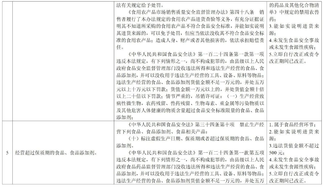
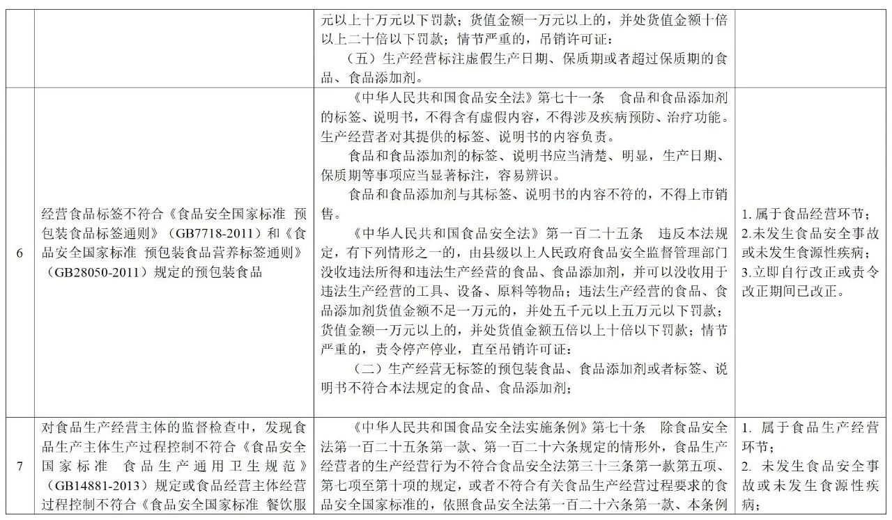
为进一步优化营商环境,创新执法方式,市场监管总局总结全国食品安全执法实践,对食品安全违法行为实施首违不罚、轻微违法行为不予处罚,起草了《食品安全违法行为首违不罚清单(征求意见稿)》《食品安全轻微违法行为不予处罚清单(征求意见稿)》,向社会公开征求意见

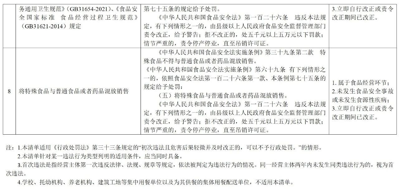
附件1





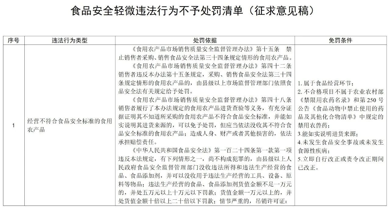
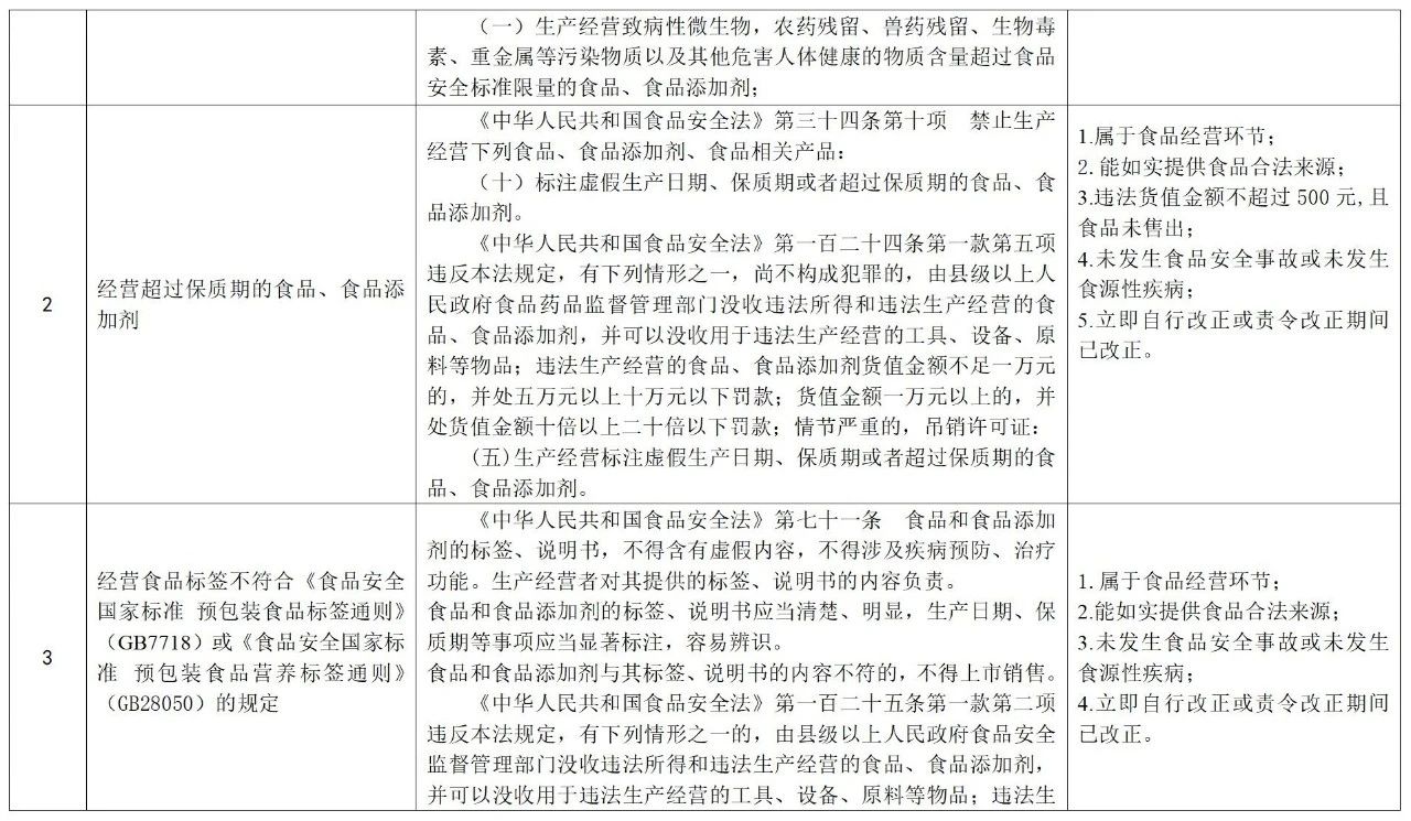
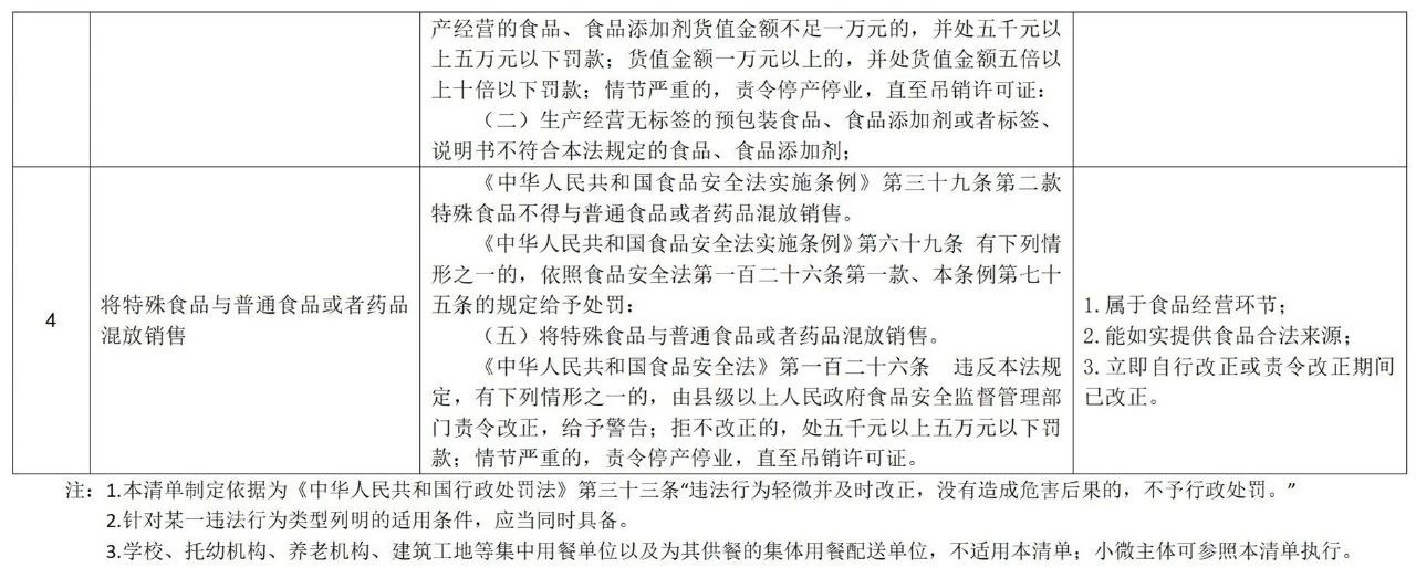
附件2



2025-07-03
넶浏览量:0
为进一步优化营商环境,创新执法方式,市场监管总局总结全国食品安全执法实践,对食品安全违法行为实施首违不罚、轻微违法行为不予处罚,起草了《食品安全违法行为首违不罚清单(征求意见稿)》《食品安全轻微违法行为不予处罚清单(征求意见稿)》,向社会公开征求意见

附件1





附件2


